事业单位的合同管理是人事制度的重要组成部分,其与劳动法的关系既存在共性也有特殊性,事业单位作为社会公益服务的主要提供者,其用工形式主要包括事业单位聘用合同制和劳务派遣两种,前者适用于事业单位正式工作人员,后者则多用于临时性、辅助性岗位,在法律适用层面,事业单位聘用合同虽然也遵循《中华人民共和国劳动合同法》的基本原则,但因其具有公法与私法交融的特性,还需同时遵守《事业单位人事管理条例》等特别规定,形成了“一般法+特别法”的法律适用体系。

从合同性质来看,事业单位聘用合同与普通劳动合同存在显著差异,普通劳动合同以私法自治为基础,双方地位平等,而事业单位聘用合同中,事业单位作为用人单位兼具部分行政职能,在合同订立、履行、变更、解除等环节均受到更多规制,在合同解除方面,普通劳动合同中用人单位可依据《劳动合同法》第三十九条至第四十一条的规定解除合同,但事业单位解除聘用合同必须符合《事业单位人事管理条例》第十七条至第十九条的法定情形,包括连续旷工超过15个工作日、1年内累计旷工超过30个工作日、未经聘用单位同意擅自出国(境)等特定情形,且必须履行严格的程序,如提前30日书面通知、听取职工意见、向主管部门备案等,事业单位合同中常见的“最低服务年限”“违约金”等条款,其合法性认定标准也与普通劳动合同不同,普通劳动合同中仅可约定培训服务期违约金和竞业限制违约金,而事业单位聘用合同中可根据地方规定约定服务期违约金,但需符合合理性原则。 管理方面,事业单位聘用合同必须具备《事业单位人事管理条例》规定的必备条款,包括聘用合同期限、岗位及其职责要求、劳动保护和工作条件、工资福利待遇、合同变更、解除和终止的条件、违反合同的责任等,这与劳动合同的必备条款基本一致,但事业单位还需特别注明“岗位类别”(如管理岗、专业技术岗、工勤岗)和“等级”,这是事业单位岗位管理制度的核心内容,实践中,事业单位合同管理常见问题包括:合同期限不规范(如应签订聘用合同却签订劳动合同)、岗位约定不明确(如“从事相关工作”缺乏具体职责描述)、考核标准不量化(导致解除合同时缺乏依据)等,为规范管理,事业单位应建立“合同全生命周期管理”机制,从招聘录用时的资格审查、合同签订时的条款审核,到履行过程中的考核评估、变更续签时的程序合规,再到解除终止时的经济补偿计算(参照《劳动合同法》第四十六条、第四十七条,但需结合事业单位财政预算管理规定),形成闭环管理。
工资福利待遇方面,事业单位实行“岗位绩效工资制”,包括岗位工资、薪级工资、绩效工资和津贴补贴,这与普通劳动合同中的“工资”概念存在差异,岗位工资和薪级工资执行国家统一标准,绩效工资由单位根据考核结果自主确定,而普通劳动合同中的工资则由双方协商确定,只要不低于当地最低工资标准即可,事业单位的社会保险缴纳也具有特殊性,其工作人员参加的是“事业单位养老保险”(改革后与企业职工养老保险并轨,但过渡期内仍有差异),而普通劳动者参加的是企业职工养老保险,这直接影响合同解除或终止后的待遇衔接。
争议解决机制上,事业单位人事争议与劳动争议的管辖法院不同,根据《人事争议处理规定》,事业单位与工作人员之间因履行聘用合同发生的争议,需先向当地人事争议仲裁委员会申请仲裁,对仲裁不服的,可向人民法院提起诉讼;而劳动争议则需先向劳动争议仲裁委员会申请仲裁,二者在仲裁时效(均为1年)、受案范围(均包括合同订立、履行、解除、终止等)等方面存在相似性,但仲裁程序和法律依据略有差异,例如人事争议仲裁中需考虑事业单位的公益属性,可能对“社会稳定因素”进行综合考量。
相关问答FAQs

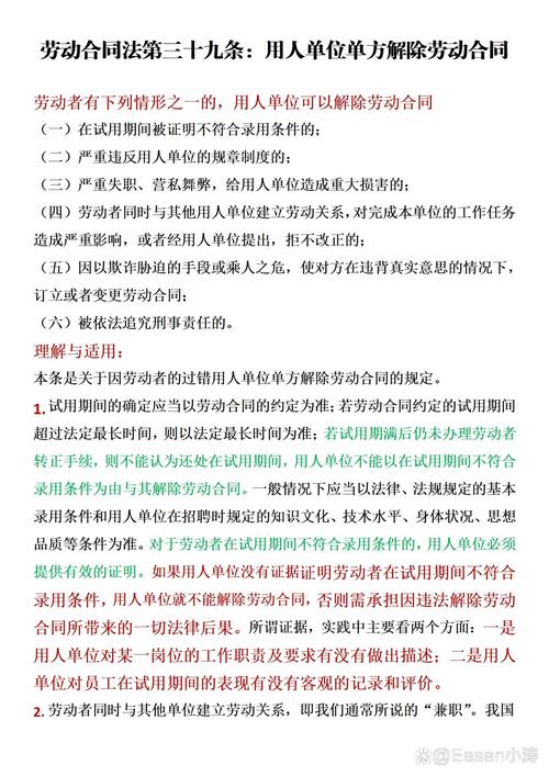
Q1:事业单位聘用合同与劳动合同在解除条件上有何主要区别?
A1:主要区别在于法定解除情形的严格程度和程序要求,普通劳动合同中,用人单位在劳动者“严重违反用人单位规章制度”“严重失职,营私舞弊,给用人单位造成重大损害”等情形下可单方解除合同,且规章制度需经民主程序制定并公示;而事业单位解除聘用合同必须符合《事业单位人事管理条例》第十七条的法定情形(如连续旷工超15天、年度考核不合格且不同意调整岗位等),且需提前30日书面通知、听取职工意见,并报主管部门备案,程序更为严格,事业单位解除合同时,若涉及“撤并、撤销、转制”等客观情况,需优先安置人员,而普通劳动合同中用人单位经济性裁员仅需提前30日向工会或全体职工说明情况即可。
Q2:事业单位工作人员能否主张“未签订书面合同的双倍工资”?
A2:一般不能,根据《事业单位人事管理条例》第十二条规定,事业单位工作人员连续工作满10年且提出订立聘用至退休的合同的,事业单位应当与其订立聘用至退休的合同,若事业单位未按规定签订聘用合同,工作人员可要求补签,但无法主张“双倍工资”,因为《劳动合同法》第八十二条关于“双倍工资”的规定主要适用于企业用工,事业单位人事争议应优先适用《事业单位人事管理条例》等特别规定,且实践中人事争议仲裁委员会和法院通常认为,事业单位未签订聘用合同属于程序瑕疵,可通过补正方式解决,而不适用惩罚性赔偿。

