2025年郑州市事业单位招聘工作是在河南省事业单位公开招聘统一部署下开展的,旨在优化事业单位人才队伍结构,提升公共服务效能,此次招聘涵盖教育、医疗、文化、城市管理等多个领域,吸引了大量考生报考,成为当年河南省内规模较大、关注度较高的人才招聘事件之一。

招聘背景与政策依据
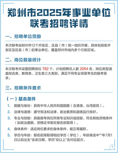
2025年郑州市事业单位招聘工作严格遵循《河南省事业单位公开招聘工作规程》及郑州市相关文件精神,坚持“公开、平等、竞争、择优”原则,面向社会公开招聘各类专业人才,根据郑州市经济社会发展需求及事业单位空岗情况,招聘计划重点向基层一线、民生服务领域倾斜,尤其是教育、医疗卫生等公共服务单位,以缓解人才短缺问题,提升公共服务供给能力。
招聘范围与对象
招聘范围面向全国,符合条件的社会人员、应届毕业生均可报考,应届毕业生需为2025年及以前毕业且尚未落实工作单位的人员,部分岗位对户籍有限制(如县(市)区岗位要求本地户籍或生源地),招聘对象以具备大专及以上学历的毕业生为主,部分专业技术岗位(如医疗、工程)要求具备相应职称或执业资格,管理岗位则侧重考察综合素质与工作经验。
招聘岗位与条件
2025年郑州市事业单位招聘岗位分为综合管理类、专业技术类和工勤技能类三大类,具体包括教师、医生、会计、计算机技术、城市规划等岗位,各岗位条件差异显著,
- 教育类岗位:要求具备相应学段教师资格证,师范类专业优先,部分重点学校要求硕士学历或具有教学经验;
- 医疗类岗位:临床医学、护理等专业需持有执业医师资格或护士资格,县级医院常要求本科及以上学历;
- 综合类岗位:如文秘、行政管理等,专业限制较宽泛,但要求具备较强的文字功底和沟通能力。
以下为部分典型岗位条件示例:

| 岗位类别 | 招聘单位 | 学历要求 | 专业要求 | 其他条件 |
|---|---|---|---|---|
| 小学教师 | 郑州市金水区教育局 | 全日制本科 | 小学教育、汉语言文学 | 具备小学教师资格证 |
| 临床医生 | 郑州市某县级医院 | 全日制本科 | 临床医学 | 具备执业医师资格,有规培证优先 |
| 会计 | 郑某市直机关 | 全日制本科 | 会计学、财务管理 | 具备初级会计职称 |
| 计算机技术 | 郑某市信息中心 | 全日制本科 | 计算机科学与技术、软件工程 | 熟悉JAVA编程,有项目经验优先 |
报名与考试流程
招聘流程分为网上报名、资格审查、笔试、面试、体检和考察六个环节。
- 网上报名:考生登录郑州市人力资源和社会保障局官网,提交个人信息及岗位申请,每人限报一个岗位,报名时间为2025年X月X日至X月X日。
- 资格审查:对考生学历、专业、资格等进行初审,通过者需现场确认,提交相关证明材料。
- 笔试:由郑州市统一组织,分为公共科目(《职业能力测验》《公共基础知识》)和专业科目,教育类岗位加试教育理论,医疗类岗位加试医学专业知识,笔试成绩占总成绩的50%。
- 面试:根据笔试成绩按1:3比例确定面试人员,形式包括结构化面试、试讲、技能操作等,重点考察岗位匹配度和专业能力,面试成绩占总成绩的50%。
- 体检与考察:按总成绩排名确定体检人员,标准参照《公务员录用体检通用标准》,考察侧重思想政治表现、道德品质及现实表现。
聘用与管理
通过体检和考察的考生,公示无异议后办理聘用手续,签订聘用合同,实行试用期制度(一般为1年),试用期满合格的,予以正式聘用;不合格的,取消聘用资格,聘用人员纳入事业单位编制管理,工资福利按国家及郑州市有关规定执行,此次招聘共计划录用1500余人,其中教育类岗位占比约40%,医疗类占25%,综合类及其他占35%。
社会反响与意义
2025年郑州市事业单位招聘吸引了超过3万名考生报名,平均竞争比例达20:1,热门岗位(如重点中学教师、三甲医院医生)竞争比例甚至超过100:1,招聘工作严格规范,全程公开透明,有效提升了事业单位人员素质,为郑州市教育、医疗等领域补充了新鲜血液,同时也为高校毕业生提供了大量就业机会,对推动地方经济社会发展具有积极意义。
相关问答FAQs
问题1:2025年郑州市事业单位招聘对应届毕业生的定义是什么?
解答:2025年招聘中,应届毕业生指2025年及以前毕业且未落实工作单位的人员,需提供毕业证、就业报到证(或未就业证明)等材料,2025年应届毕业生需提供学校出具的应届证明,待毕业后再提交毕业证原件。

问题2:非郑州户籍考生是否可以报考县(市)区岗位?
解答:部分县(市)区岗位明确要求本地户籍或生源地,非郑州户籍考生需仔细查看岗位条件,若岗位未限制户籍,非本地考生可正常报考,但需确保符合其他所有要求(如学历、专业等),建议考生在报名前咨询招聘单位或郑州市人社局,确认具体政策。
