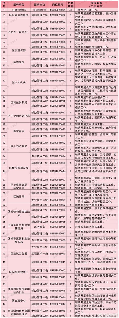
蓝领招聘网

深圳事业单位招聘职位表有哪些岗位?

深圳事业单位招聘职位表是求职者了解招聘信息、选择合适岗位的重要依据,其内容通常涵盖招聘单位、岗位名称、招聘人数、学历要求、专业限制、工作地点、报名时间及方式等关键信息,由于不同批次、不同系统的招聘职位表存在差异,以下将结合深圳事业单位招聘的通用特点,详细解读职位表的核心要素及求职注意事项,并提供示例说明。

深圳事业单位招聘职位表有哪些岗位?-图1
(图片来源网络,侵删)

职位表的核心构成要素

深圳事业单位招聘职位表一般以表格形式呈现,列示各岗位的具体要求,主要包含以下栏目:

  1. 招聘单位及主管部门
    明确岗位所属的事业单位及其上级主管部门,如“深圳市教育局下属深圳市实验学校”“深圳市卫生健康委员会直属深圳市人民医院”等,求职者需关注单位性质(全额拨款、差额拨款等)及工作稳定性,不同单位的发展空间、薪资待遇可能存在差异。

  2. 岗位名称及代码
    岗位名称直接体现工作内容,如“会计岗”“计算机运维岗”“教师岗”“临床医生岗”等;岗位代码是报名和后续查询的重要标识,需准确填写,部分岗位还会注明“管理岗”“专业技术岗”或“工勤岗”,区分职业发展路径。

  3. 招聘人数及性别要求
    列明各岗位的招聘名额,部分岗位可能标注“仅限男性”“仅限女性”或“男女不限”,通常基于岗位特性(如一线执法、护理岗位等)设定,需符合国家及深圳市关于性别平等的相关规定。

    深圳事业单位招聘职位表有哪些岗位?-图2
    (图片来源网络,侵删)
  4. 学历与学位要求
    明确最低学历门槛,如“本科及以上”“硕士研究生”或“大专”,同时要求相应学位(如“本科且取得学士学位”),深圳事业单位对学历要求较高,部分重点岗位或高层次人才岗位可能要求“博士研究生”或“海外留学经历”。

  5. 专业限制
    专业要求是筛选的核心条件,通常以“专业大类”或“具体专业名称”列出,如“计算机科学与技术类”“临床医学(代码1002XX)”“会计学(代码120251)”,部分岗位允许“专业不限”或“相关专业”,但需仔细核对专业目录,避免因专业名称差异导致资格审查失败。

  6. 资格证书与工作经验
    部分岗位要求具备特定职业资格,如教师岗需“教师资格证”,医疗岗需“医师执业证书”,会计岗需“初级会计职称”等,工作经验要求常见于专业技术岗,如“具有3年以上相关工作经验”,需明确工作年限的计算方式(如毕业后全职工作经历)。

  7. 工作地点及岗位职责
    说明岗位工作所在区域(如“深圳市福田区”“深圳市光明科学城”),部分岗位可能涉及外派或基层服务,岗位职责简述工作内容,帮助求职者判断岗位匹配度,如“负责单位财务核算”“从事中小学语文教学”等。

    深圳事业单位招聘职位表有哪些岗位?-图3
    (图片来源网络,侵删)
  8. 报名时间及方式
    标注网上报名的起止日期(通常为3-5天),报名渠道多为“深圳市人力资源和社会保障局官网”或“深圳市人事考试院官网”,需提前注册账号、填写信息并上传材料(身份证、学历证明、资格证书等)。

深圳事业单位招聘特点及趋势

  1. 重点领域招聘需求大
    深圳作为科技创新型城市,教育、医疗、科研等领域事业单位招聘占比高,教育系统每年招聘大量中小学教师,要求“本科及以上学历、师范类专业、教师资格证”;卫生健康系统侧重临床医生、护理人员,部分三甲医院岗位要求“硕士研究生规培经历”,科技创新、公共服务等领域对计算机、法律、工程类专业人才需求旺盛。

  2. 学历与能力并重
    深圳事业单位招聘不仅看重学历背景,更注重综合素质,部分岗位在笔试环节增加“科目一:职业能力倾向测验”“科目二:专业知识”,面试采用“结构化+无领导小组讨论”等形式,考察求职者的逻辑思维、沟通协调及岗位适配能力。

  3. 政策倾斜与人才引进
    为吸引优秀人才,深圳对高层次人才、应届毕业生及基层服务人员有政策倾斜,应届毕业生可报考“应届生专岗”,部分岗位不限户籍;具有博士学位或高级职称的人才可享受“绿色通道”,简化考试流程;服务期满的“三支一扶”人员笔试成绩加10分。

求职注意事项

  1. 仔细阅读招聘公告
    职位表通常与招聘公告同步发布,需重点查看“报考条件”“不得报考情形”(如在职人员需单位同意、应届生需如期取得毕业证)及“考试流程”,避免遗漏关键信息。

  2. 精准匹配岗位要求
    对照自身条件(学历、专业、证书、工作经验)筛选岗位,不确定的专业可通过“深圳市公务员考试专业目录”查询,或直接拨打招聘单位电话咨询,避免“盲目报考”,提高审核通过率。

  3. 提前准备报名材料
    常需准备的材料包括:身份证扫描件、学历学位证书(应届生提供就业推荐表)、资格证书、工作证明(社保证明)、近期免冠证件照等,确保材料真实有效,避免因材料不符被取消资格。

  4. 关注考试动态
    报名后及时打印准考证,关注笔试、面试时间及地点变化,深圳事业单位笔试竞争激烈(部分岗位报录比达100:1),需系统复习《公共基础知识》及岗位专业知识,面试注重结合深圳实际(如“双区建设”“科技创新”)作答。

示例:深圳事业单位招聘职位表(节选)

招聘单位 岗位名称 招聘人数 学历要求 专业要求 资格证书 工作经验 报名时间
深圳市第二实验学校 高中数学教师 3 硕士研究生 课程与教学论(数学) 高中数学教师资格证 应届生 11.1-11.5
深圳市人民医院 急诊科医生 2 博士研究生 急诊医学、临床医学 执业医师证、规培证 3年 11.10-11.15
深圳市市场监督管理局 市场监管执法岗 5 本科及以上 法学类、经济学类 法律职业资格证 2年 11.20-11.25

相关问答FAQs

Q1:深圳事业单位招聘对非全日制学历(如自考、成考)是否认可?
A:深圳事业单位招聘通常要求国家承认的学历,非全日制学历在取得相应学位且符合岗位专业要求的前提下可报考,但需注意部分岗位明确标注“全日制本科及以上”,需仔细核对招聘条件,建议在报名前咨询招聘单位,确认非全日制学历的认可度。

Q2:应届毕业生身份如何界定?
A:深圳事业单位招聘中的“应届毕业生”一般指纳入国家统招计划、就读期间个人档案、组织关系保留在原毕业院校,且于毕业当年取得学历学位证书的学生(含留学回国人员),部分岗位要求“2025届应届毕业生”,需在报名时提供《就业推荐表》,并在入职前提交毕业证、学位证原件,逾期未取得者取消录用资格。

分享:
扫描分享到社交APP
上一篇
下一篇