柳州2025年教师招聘工作于当年正式启动,吸引了大量高校毕业生及社会人士的关注,此次招聘由柳州市教育局统一组织,旨在为全市中小学、幼儿园补充优质师资,优化教师队伍结构,提升教育教学质量,招聘范围覆盖柳州市城区及下辖六县,包括小学、初中、高中及幼儿园多个学段,涉及语文、数学、英语、物理、化学、生物、历史、地理、政治、音乐、体育、美术、信息技术等多个学科,招聘总人数超过千名,是柳州教育系统年度重要的人才引进项目。

招聘条件方面,要求报考者具有中华人民共和国国籍,拥护中国共产党的领导,热爱教育事业,遵纪守法,品行端正,身体健康,学历要求为全日制本科及以上,部分偏远地区或紧缺学科可适当放宽至全日制专科,但需具备相应教师资格证书,年龄限制在18周岁以上、35周岁以下,具有高级职称或特殊紧缺人才可适当放宽,报考者需持有相应学段的教师资格证书,普通话水平达到二级乙等以上(语文教师需二级甲等等),且具备从事教育教学工作的基本素质和能力,对于应届毕业生,要求在规定时间内取得相应学历学位证书及教师资格证,往届生则需已具备上述条件。
报名方式采用网络报名,通过柳州市教育局官网指定的报名系统进行,时间为2025年X月X日至X月X日,报名时需如实填写个人信息、上传相关证明材料(身份证、学历学位证、教师资格证、普通话等级证等),并选择报考岗位,每人限报一个岗位,报名成功后不可更改,资格审查分为初审和复审,初审由报名系统自动比对报考条件,复审在笔试后进行,主要核查报考材料的真实性,通过资格审查的考生方可参加笔试,笔试科目为《教育理论基础》和《学科专业知识》,教育理论基础》包括教育学、心理学、教育政策法规等内容,《学科专业知识》则根据报考岗位学科命题,笔试成绩按各占50%的比例计算,从高分到低分确定面试入围人员,面试比例一般为1:3。
面试形式以试讲和结构化面试为主,部分岗位加试技能测试(如音乐、体育、美术等学科),试讲内容为报考岗位学科的指定课题,主要考察教学设计、课堂组织、语言表达、板书设计等教学能力;结构化面试侧重考察教育理念、应急处理、职业道德及综合分析能力,面试成绩满分100分,60分以上为合格,面试不合格者不予聘用,总成绩按笔试成绩40%、面试成绩60%的比例计算,根据总成绩排名确定体检和考察对象,体检标准参照《广西壮族自治区申请教师资格人员体检标准及办法》执行,考察侧重思想政治表现、道德品质、业务能力及工作实绩等。
聘用与管理方面,拟聘人员名单在柳州市教育局官网公示7个工作日,公示无异议后办理聘用手续,签订聘用合同,实行试用期制度,试用期1年,试用期满考核合格的予以正式聘用,不合格的解除聘用合同,此次招聘的教师纳入事业单位编制管理,享受国家规定的工资福利待遇,柳州市还针对部分偏远地区或紧缺学科人才提供安家补贴、住房保障等优惠政策,鼓励优秀人才到基层任教。

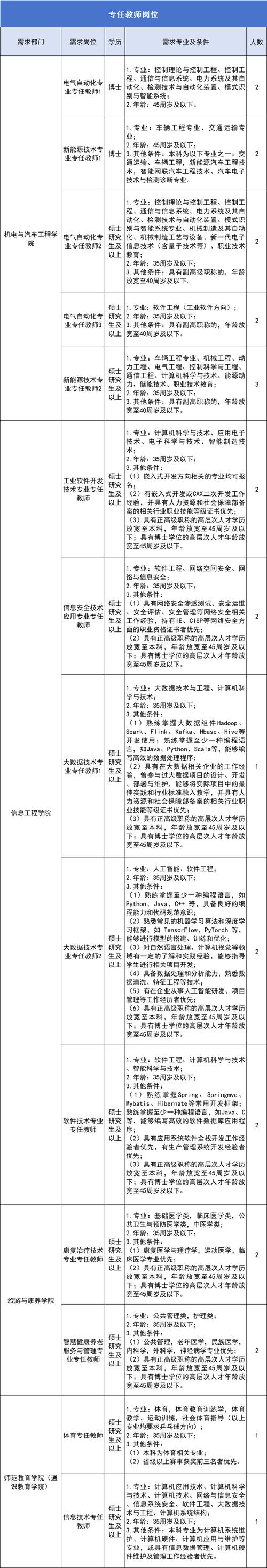
以下是2025年柳州教师招聘部分岗位需求示例表:
| 学段 | 学科 | 招聘人数 | 学历要求 | 专业要求 | 备注 |
|---|---|---|---|---|---|
| 小学 | 语文 | 50 | 全日制本科 | 汉语言文学、小学教育等 | 需小学及以上教师资格证 |
| 初中 | 数学 | 30 | 全日制本科 | 数学与应用数学、课程与教学论 | 需初中及以上教师资格证 |
| 高中 | 英语 | 20 | 全日制本科 | 英语、翻译等 | 需高中教师资格证 |
| 幼儿园 | 学前教育 | 40 | 全日制专科 | 学前教育 | �幼儿教师资格证 |
| 职业高中 | 机电技术 | 15 | 全日制本科 | 机械工程、电气工程及其自动化 | 需相应中职教师资格证 |
此次招聘工作坚持“公开、平等、竞争、择优”原则,全程接受纪检监察部门和社会监督,确保招聘过程的公平公正,通过笔试、面试等环节选拔出的优秀人才,为柳州教育事业注入了新鲜血液,进一步提升了教师队伍的整体素质,为推动柳州教育高质量发展奠定了坚实基础。
相关问答FAQs
Q1:2025年柳州教师招聘对非师范类毕业生是否有专业限制?
A1:非师范类毕业生可以报考,但需满足专业与报考岗位学科相关或具备相应学科教师资格证,报考初中数学岗位,若专业为数学与应用数学,可直接报考;若为其他专业,则需持有初中数学教师资格证,且教师资格证上的学科与报考岗位一致,具体专业要求以当年岗位表为准,部分偏远地区或紧缺学科对专业要求适当放宽。
Q2:笔试成绩公布后,如何查询是否进入面试?
A2:笔试成绩一般在考试结束后15个工作日内通过柳州市教育局官网公布,考生可凭身份证号和准考证号登录查询系统查看个人成绩及岗位排名,官网会发布面试入围人员名单及资格审查通知,入围人员需在规定时间内携带相关材料到指定地点进行资格复审,复审通过后方可领取面试通知书,具体时间、地点及要求以官方通知为准。

