嘉兴市2025年教师招聘工作是在浙江省统一部署下,结合嘉兴教育事业发展需求开展的重要人才引进活动,旨在为全市中小学、幼儿园选拔合格教师,优化教师队伍结构,提升教育教学质量,此次招聘严格按照公开、平等、竞争、择优的原则,规范程序,严格标准,吸引了众多符合条件的考生参与,为嘉兴教育事业注入了新鲜血液。

招聘工作启动前,嘉兴市教育局及各县(市、区)教育行政部门根据各学校教师缺额情况和学科需求,制定了详细的招聘计划,明确了招聘岗位、人数、资格条件等,招聘范围主要面向全日制普通高校应届毕业生和社会在职教师,部分岗位也面向具有一定教学经验的非在编教师,报考条件要求考生具有中华人民共和国国籍,拥护中国共产党领导,热爱教育事业,遵守宪法和法律,具有良好的职业道德和身体心理素质,同时需具备相应的教师资格证书、学历学位要求及普通话等级证书(语文教师需二级甲等及以上,其他学科二级乙等及以上),应届毕业生要求在2025年7月31日前取得相应的学历学位证书和教师资格证书;社会人员需具有相应学段的教师资格和教学经验,部分重点学校或紧缺学科岗位对学历、职称、荣誉称号等有更高要求。
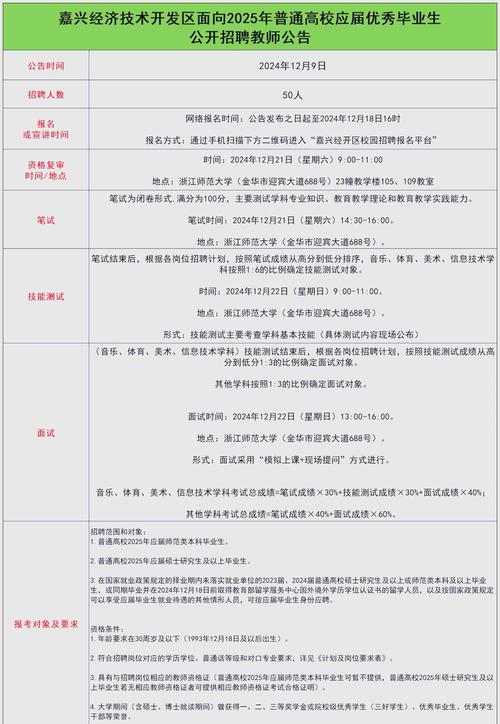
招聘流程主要包括报名、资格审查、笔试、面试、体检、考察、公示和聘用等环节,报名采用网络报名方式,考生登录浙江省教育考试网相关报名系统,如实填写个人信息并选择岗位,报名期间由招聘单位对考生提交的材料进行初步资格审查,笔试内容分为教育基础知识(包括教育学、心理学、教育法律法规、教师职业道德等)和学科专业知识两部分,各占一定比例,主要测试考生的教育理论素养和学科专业水平,笔试结束后,根据招聘岗位计划数,按笔试成绩从高到低确定面试对象,面试形式一般为模拟上课(试讲)、结构化问答、技能测试(如音乐、体育、美术等学科)等,重点考察考生的教学设计能力、课堂组织能力、教育教学理念及综合素质,面试总成绩通常占招聘总成绩的40%-60%,与笔试成绩合成总成绩,从高到低确定体检和考察对象。
体检标准参照《浙江省申请教师资格人员体检标准及操作规程》执行,考察内容侧重考生的思想政治表现、道德品质、业务能力、工作实绩等情况,体检或考察不合格的,依次递补人选,拟聘用名单在嘉兴教育人才网及相关官方网站公示7个工作日,公示无异议的,办理聘用手续,签订聘用合同,实行试用期制度,试用期考核合格的正式聘用,不合格的解除聘用合同。
从招聘岗位分布来看,嘉兴市2025年教师招聘覆盖了幼儿园、小学、初中、高中及职业中学各个学段,学科需求主要集中在语文、数学、英语等主科,以及科学、物理、化学、生物、历史、地理、政治、音乐、体育、美术、信息技术等学科,幼儿园教师岗位对考生的学前教育专业背景和艺术素养要求较高;职业中学教师岗位则强调考生的专业实践能力和“双师型”素质,各县(市、区)的招聘名额存在一定差异,南湖区、秀洲区、桐乡市、海宁市等教育大县(市、区)的招聘人数相对较多,部分偏远乡镇学校为吸引人才,在岗位设置和报考条件上适当放宽。

为帮助考生顺利备考,嘉兴市教育局及各级教师发展中心组织了针对性的培训指导,包括笔试大纲解读、面试技巧辅导、模拟课堂教学演练等,招聘过程全程接受纪检监察部门和社会监督,确保公平公正,据统计,2025年嘉兴市教师招聘报名人数与招聘计划数比例平均约为8:1,部分热门岗位竞争激烈,比例甚至达到20:1以上,反映出教师职业的吸引力和社会对优质教育资源的高度关注。
此次招聘工作的顺利开展,不仅缓解了嘉兴市部分学校教师紧缺的压力,还优化了教师队伍的学历结构、年龄结构和专业结构,为推进嘉兴教育现代化、促进教育均衡发展提供了坚实的人才保障,通过严格选拔,一批热爱教育事业、专业素养优秀的教师加入嘉兴教育系统,为提升基础教育质量和培养创新型人才奠定了坚实基础。
相关问答FAQs
问:2025年嘉兴市教师招聘对非全日制学历的社会人员是否可以报考?
答:根据2025年嘉兴市教师招聘公告,非全日制学历的社会人员若符合招聘岗位要求的学历、学位及教师资格等条件,且学历为国家教育行政部门承认的(如自学考试、成人教育、网络教育等),在2025年7月31日前取得相应学历学位证书和教师资格证书的,可以报考,但部分岗位如明确要求“全日制普通高校学历”的,则非全日制学历人员不得报考,具体以各县(市、区)招聘单位发布的岗位表为准。

问:面试环节中的模拟上课(试讲)是如何评分的?主要考察哪些方面?
答:模拟上课(试讲)评分主要从教学设计(教学目标、内容、环节合理性等)、教学实施(教学方法、课堂互动、时间把控等)、教学素养(语言表达、教态、板书等)、学科专业能力(知识准确性、学科思想渗透等)及综合表现(应变能力、创新意识等)五个维度进行,各维度占比根据学科特点略有差异,重点考察考生的教学理念是否先进、教学设计是否科学、课堂组织是否有效、能否体现学生主体地位以及是否具备良好的教师职业潜质,评分一般由7-9名评委独立打分,去掉最高分和最低分后取平均分作为最终面试成绩。
