射阳事业单位招聘2025年是当地人事人才工作的重要事件,吸引了众多求职者的关注,此次招聘工作严格按照公开、平等、竞争、择优的原则,旨在为射阳县事业单位补充优秀人才,优化队伍结构,服务地方经济社会发展,以下从招聘政策、岗位设置、报名流程、考试内容、录用安排等方面进行详细阐述。

招聘政策与基本原则
2025年射阳事业单位招聘工作以《江苏省事业单位公开招聘人员办法》为依据,结合射阳县实际需求制定,招聘政策明确要求,坚持德才兼备的用人标准,注重专业素养与实践能力相结合,招聘对象主要面向社会人员及应届毕业生,部分岗位面向服务基层项目人员、退役士兵等定向招录,报考条件严格遵循学历、年龄、专业等基本要求,其中年龄一般不超过35周岁,部分特殊岗位可适当放宽,学历要求以大专及以上为主,部分专业技术岗位要求本科及以上学历,报考人员需具备岗位所需的专业技能和身体条件,无违法违纪记录。
岗位设置与需求分析
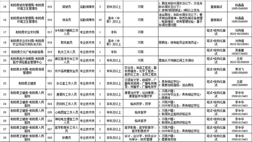
2025年射阳事业单位招聘岗位涵盖教育、医疗、卫生、文化、交通等多个领域,具体岗位设置如下表所示:
| 部门类别 | 招聘单位示例 | 岗位名称 | 招聘人数 | 学历要求 | 专业要求 |
|---|---|---|---|---|---|
| 教育系统 | 射阳县实验小学 | 小学语文教师 | 5 | 全日制本科 | 中国语言文学类 |
| 教育系统 | 射阳中学 | 高中数学教师 | 3 | 全日制本科 | 数学类 |
| 卫生健康系统 | 射阳县人民医院 | 临床医生 | 8 | 全科本科 | 临床医学类 |
| 卫生健康系统 | 射阳县疾控中心 | 公共卫生医师 | 2 | 全科本科 | 预防医学类 |
| 文化旅游系统 | 射阳县图书馆 | 图书管理员 | 2 | 大专及以上 | 图书情报与档案管理类 |
| 交通运输系统 | 射阳县公路管理站 | 工程管理 | 3 | 全科本科 | 土木工程类、交通运输类 |
| 农业农村系统 | 射阳县农业技术推广中心 | 农业技术推广员 | 4 | 大专及以上 | 植物生产类、农业工程类 |
从岗位分布来看,教育、卫生系统是招聘大户,占总招聘人数的60%以上,体现了对民生领域人才的重点倾斜,岗位专业设置紧密结合射阳县产业发展需求,如农业技术推广、公共卫生等岗位,旨在服务地方农业现代化和公共卫生体系建设。
报名流程与注意事项
报名工作采用网络报名方式进行,考生需登录射阳县人力资源和社会保障局官网“事业单位招聘专题”页面进行注册和填报,报名时间通常为2025年X月X日至X月X日,逾期不再受理,报名流程包括:填写个人信息、上传照片(近期免冠正面证件照)、选择岗位、资格初审、缴费确认等环节,资格初审由招聘单位及其主管部门负责,主要审核报考人员的学历、专业、年龄等是否符合岗位要求,通过初审的考生需在规定时间内缴纳笔试费用,未按时缴费视为放弃报名。
注意事项方面,报考人员需确保所提供信息真实准确,凡弄虚作假者,一经查实,取消考试资格或录用资格,每人限报一个岗位,报名成功后不可更改,报名期间,考生可登录网站查询资格初审结果,对初审结果有异议的,可在规定时间内提出申诉。
与形式
考试分为笔试和面试两部分,总成绩按笔试成绩占50%、面试成绩占50%的比例计算,笔试由射阳县人力资源和社会保障局统一组织,内容分为《综合知识》和《专业知识》两部分。《综合知识》主要包括政治、经济、法律、管理、科技、人文等基础知识,满分100分;《专业知识》根据岗位类别设置,如教育岗考教育理论、卫生岗考医学基础知识等,满分100分,笔试时间定于2025年X月X日,考点设在射阳县城区内,具体以准考证为准。
面试形式根据岗位特点确定,主要采用结构化面试、专业技能测试、试讲等方式,教师岗位采用试讲+结构化面试,医疗岗位采用专业技能操作+结构化面试,面试重点考察报考人员的岗位匹配度、专业能力、语言表达、应急应变等综合素质,面试结束后,考生总成绩及排名在射阳县人民政府官网公示,公示期为3个工作日。
录用安排与后续管理
根据总成绩排名,按岗位招聘人数1:1的比例确定体检和考察人选,体检标准参照《公务员录用体检通用标准(试行)》执行,考察侧重于报考人员的思想政治表现、道德品质、业务能力和工作实绩等,体检或考察不合格的,依次递补录用人员,拟录用名单公示5个工作日,无异议后办理聘用手续,签订聘用合同,实行试用期制度,试用期满考核合格的,予以定岗;不合格的,取消聘用资格。
相关问答FAQs
问题1:2025年射阳事业单位招聘中,服务基层项目人员是否有定向岗位?如何报考?
解答:2025年射阳事业单位招聘设有部分定向岗位,专门面向“大学生村官”“三支一扶”“西部计划”“特岗教师”等服务基层项目人员,以及退役士兵等群体,这类岗位在招聘计划中会明确标注“面向服务基层项目人员”或“面向退役士兵”,报考人员需在报名时选择定向岗位,并在资格初审时提供服务期满考核合格证书或相关证明材料,退役士兵需提供退伍证,定向岗位的竞争压力相对较小,符合条件的考生可优先考虑此类岗位。
问题2:非全日制学历能否报考2025年射阳事业单位招聘?有哪些限制?
解答:2025年射阳事业单位招聘部分岗位接受非全日制学历报考,但需满足以下条件:一是学历必须为国家承认的国民教育序列学历(如自学考试、成人教育、网络教育等),且能在学信网查询验证;二是岗位表中未明确要求“全日制”学历的岗位均可报考;三是非全日制学历考生需与全日制学历考生在同一条件下竞争,不享受定向政策或加分待遇,某岗位要求“大专及以上学历”,非全日制大专学历考生即可报考,但若岗位要求“全日制大专及以上学历”,则非全日制学历考生不得报考,建议考生仔细阅读岗位表中的“学历要求”栏,选择符合条件的岗位报考。
