,根据我国《劳动法》《劳动合同法》及《全国年节及纪念日放假办法》等相关规定,事业单位作为国家为社会公益目的设立的公益性社会组织,其工作人员的加班工资计算需结合单位性质、用工形式及假期类型综合确定,以下从法律依据、计算标准、特殊情况及操作流程等方面进行详细说明。

法律依据与适用范围
事业单位节假日加班工资的计算,首先需明确“加班”的法律定义及适用范围,根据《劳动法》第三条规定,劳动者享有休息休假的权利;第四十一条要求用人单位延长工作时间需与工会和劳动者协商,一般每日不得超过1小时,特殊情况下每日不得超过3小时,每月不得超过36小时,对于事业单位,需区分“编制内人员”和“编外聘用人员”:
- 编外聘用人员(即劳动合同制员工)与事业单位签订劳动合同,受《劳动法》《劳动合同法》调整,加班工资计算适用标准工时制或综合计算工时制。
- 编制内人员(如事业单位在编正式职工)虽不直接适用《劳动合同法》,但根据《事业单位人事管理条例》及地方性规定,其加班待遇通常参照执行,或通过单位内部规章制度、专项补贴等方式保障,具体以地方人社部门规定为准。
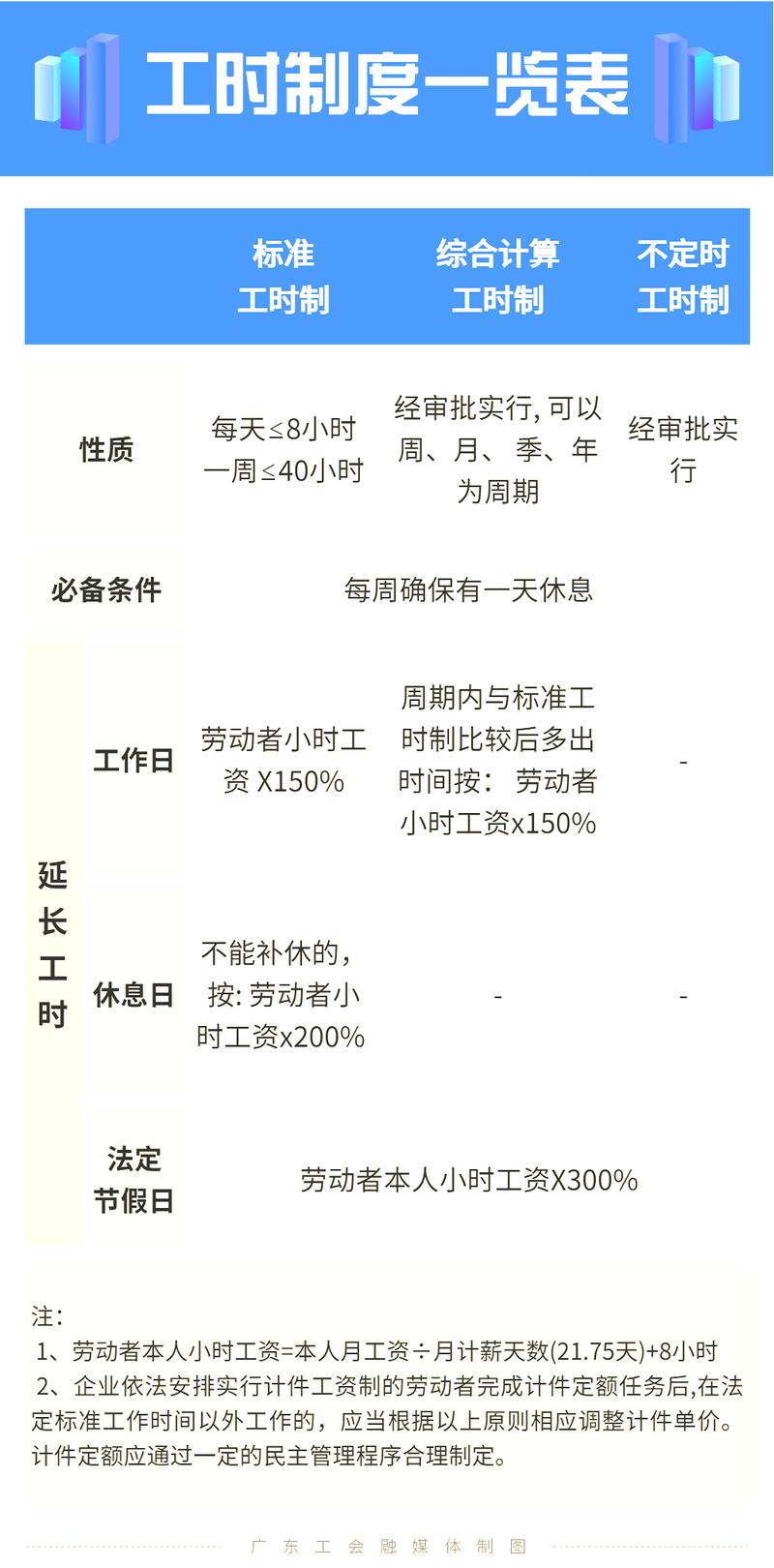
节假日加班主要分为三类:法定节假日加班(如元旦、春节、清明节、劳动节、端午节、中秋节、国庆节等11天)、休息日加班(周末)、法定休假日加班(如探亲假、婚假等假期内的加班),不同类型加班的计算标准不同。
加班工资计算标准
(一)计算基数
加班工资的计算基数通常是劳动者的“工资总额”,根据《关于工资总额组成的规定》,工资总额包括计时工资、计件工资、奖金、津贴和补贴、加班加点工资及特殊情况下支付的工资,事业单位需结合以下原则确定:
- 劳动合同中约定的工资标准,若合同未明确,以集体合同约定为准;
- 集体合同未约定的,以劳动者本人上一个月的工资总额为基数;
- 若工资结构复杂(包含基础工资、绩效工资、各类补贴等),需将直接支付给劳动者的货币性收入均纳入基数,但不包括单位承担的社会保险费、住房公积金等福利。
(二)计算系数
根据《劳动法》第四十四条,加班工资计算系数(即“加班倍数”)因假期类型而异:

- 法定节假日加班:支付不低于工资300%的工资报酬(300%倍数,含本数100%的正常工资);
- 休息日加班:因工作需要不能安排补休的,支付不低于工资200%的工资报酬(200%倍数,含本数100%的正常工资);
- 法定休假日加班(如事假、病假等假期内的加班):参照休息日标准执行,即200%。
(三)计算公式
加班工资计算公式为:加班工资=加班工资计算基数÷月计薪天数(21.75天)×加班天数×加班倍数。
“月计薪天数21.75天”是根据全年365天减去104天休息日,再除以12个月计算得出,用于日工资的折算。
(四)不同假期类型加班工资计算示例
为便于理解,以下以某事业单位编外聘用人员为例,假设其月工资总额为6000元,计算不同假期类型的加班工资:
| 假期类型 | 加班倍数 | 日工资基数(6000÷21.75) | 加班1天工资(元) | 加班3天工资(元) |
|---|---|---|---|---|
| 法定节假日 | 300% | 86 | 58 | 74 |
| 休息日(未补休) | 200% | 86 | 72 | 16 |
| 法定休假日 | 200% | 86 | 72 | 16 |
特殊情况处理
(一)综合计算工时制
部分事业单位因工作性质特殊(如医院、科研单位等),经人社部门批准可实行“综合计算工时制”,即以周、月、季、年为周期综合计算工作时间,若综合计算周期内总工作时间超过法定标准时间(如每周40小时),超过部分视为加班,休息日加班不支付加班工资,法定节假日加班仍需支付300%工资。
(二)不定时工作制
对于高级管理人员、外勤人员等岗位,经批准实行“不定时工作制”的,不享受加班工资,但单位需保障劳动者健康休息权,法定节假日仍需安排休息或给予补休(具体以地方规定为准)。

(三)编制内人员的加班待遇
编制内人员不直接适用《劳动法》加班工资规定,部分地区通过“补休”“发放节日补贴”或“纳入年度考核奖励”等方式补偿,具体需参照《事业单位人事管理条例》及单位内部规章制度,某省规定事业单位在编人员法定节假日加班可按每天200-300元标准发放补贴,累计不超过全年工资总额的10%。
(四)加班工资的支付与争议处理
- 支付时间:加班工资需在次月工资中一并发放,不得拖欠或克扣;
- 争议解决:若单位未依法支付加班工资,劳动者可向当地劳动监察部门投诉,或申请劳动争议仲裁(编外人员);编制内人员可向单位主管部门申诉或通过人事争议仲裁解决。
操作流程与注意事项
- 加班审批:事业单位需建立加班审批制度,员工加班需提前填写《加班申请表》,经部门负责人及人事部门审批确认,未经审批的加班不视为有效加班;
- 考勤记录:单位需通过考勤机、加班台账等方式记录加班时间,确保数据真实可追溯;
- 工资条明细:在工资条中需明确列出“加班工资”项目,便于劳动者核对;
- 时效限制:劳动者主张加班工资的时效为一年,从知道或应当知道权利被侵害之日起计算。
相关问答FAQs
Q1:事业单位在编人员的法定节假日加班是否必须支付300%加班工资?
A1:不一定,在编人员与单位之间的人事关系不直接适用《劳动法》,加班待遇主要依据地方规定和单位制度,部分地区允许通过补休、发放补贴(如法定节假日加班补贴)等方式替代,但补贴标准不得低于当地最低工资标准,建议查阅当地人社部门关于事业单位在编人员加班的规定,或参考单位内部《人事管理办法》。
Q2:事业单位休息日安排加班后,是否可以不支付加班工资而安排补休?
A2:对于编外聘用人员,休息日加班优先安排补休,若不能补休则需支付200%加班工资;补休一般需在加班后6个月内安排,且补休天数应与加班天数相等,对于编制内人员,是否可补休需看单位制度,若制度未明确,可参照编外人员标准执行或与单位协商解决,补休需经单位批准,未经擅自休息的按旷工处理。
