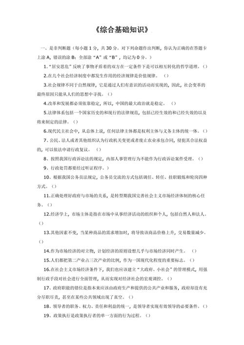
事业单位公共基础考试题型是针对报考事业单位岗位的考生所设计的一种综合性能力测试,其目的是考察考生在政治、法律、经济、管理、人文、科技等多个领域的基础知识和综合应用能力,这类考试通常由各地人社部门或事业单位招聘主管部门组织,题型设置以客观题为主,部分岗位可能涉及主观题,整体难度适中但覆盖面广,要求考生具备扎实的基础知识和一定的分析能力。

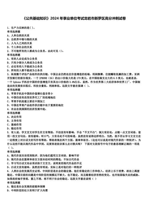
从题型结构来看,事业单位公共基础考试主要包括选择题、判断题、填空题、简答题、论述题、案例分析题和材料分析题等,选择题是最常见的题型,分为单项选择和多项选择,主要考察对知识点的准确记忆和理解,例如政治中的马克思主义基本原理、法律中的宪法和民法条款、经济中的宏观经济政策等内容,都需要通过选择题来检验考生的掌握程度,判断题通常以陈述句的形式出现,要求考生判断表述的正误,这类题型不仅考察知识点的准确性,还容易设置“陷阱”,比如偷换概念或表述绝对化,考生需要仔细审题,填空题则侧重对重要概念、会议名称、政策文件等精确信息的考察,要求考生记忆准确,十四五”规划的具体目标、党的重要会议召开年份等。
主观题部分主要包括简答题、论述题和案例分析题,简答题通常要求考生对某个概念、原理或政策进行简要阐述,简述社会主义核心价值观的基本内容”,这类题型考察的是对知识点的系统梳理和概括能力,论述题则要求考生结合理论实际进行分析,论述新时代我国社会主要矛盾的变化及其对党和国家工作提出的新要求”,需要考生具备较强的逻辑思维和表达能力,能够从理论背景、具体表现、应对措施等多个角度展开论述,案例分析题是综合考察题型,通常会给出一个具体的法律案例、管理场景或社会现象,要求考生运用所学知识进行分析,例如给出一个合同纠纷案例,让考生分析其中的法律关系和责任归属,这类题型不仅考察知识掌握程度,还注重实际应用能力。
不同地区的事业单位公共基础考试题型可能存在一定差异,部分省份或岗位会增加材料分析题,即提供一段文字材料,要求考生根据材料回答问题,材料可能涉及时政热点、社会事件或政策文件,考察考生提取信息、分析问题和解决问题的能力,部分岗位还会根据工作性质设置专业相关题型,例如教育类岗位可能涉及教育学、心理学知识,医疗类岗位可能涉及基础医学常识等,但公共基础部分仍以通用知识为主。
为了帮助考生更好地备考,以下将常见的题型及分值占比(以某地区为例)整理为表格:

| 题型 | 题量(题) | 分值占比(%) | 考察重点 |
|---|---|---|---|
| 单项选择 | 50-60 | 30-40 | 基础知识点记忆与理解 |
| 多项选择 | 20-30 | 20-25 | 知识点综合运用与辨析 |
| 判断题 | 20-30 | 10-15 | 表述准确性判断 |
| 简答题 | 3-5 | 15-20 | 概念、原理的系统阐述 |
| 案例分析题 | 1-2 | 10-15 | 知识点实际应用与问题解决 |
需要注意的是,表格中的题量和分值仅为参考,具体以当地招考公告为准,考生在备考时应根据考试大纲要求,有针对性地复习,既要注重基础知识的积累,也要加强主观题的练习,提高综合应用能力。
相关问答FAQs:
-
问:事业单位公共基础考试是否需要背诵大量内容?
答:公共基础考试确实需要记忆一定量的知识点,尤其是政治、法律、历史等内容中的核心概念、重要会议、政策文件等,但并非死记硬背,考生应在理解的基础上进行记忆,例如马克思主义哲学中的基本原理需要结合实例理解,法律条文需要结合案例掌握,同时要注意知识点之间的逻辑联系,构建知识体系,这样既能提高记忆效率,也能在选择题和案例分析题中灵活运用。 -
问:如何应对公共基础考试中的材料分析题?
答:材料分析题的解答需要遵循“审题—定位材料—结合理论—组织答案”的步骤,仔细阅读问题,明确考察的知识点方向,如法律问题、管理问题或时政分析;快速浏览材料,提取与问题相关的关键信息,标记关键词句;结合所学理论对材料进行分析,例如分析法律案例时需指出涉及的法律法规、主体行为是否合法、应承担的责任等;条理清晰地组织答案,分点作答,确保逻辑严密、观点明确,同时注意语言的专业性和简洁性。
(图片来源网络,侵删)
