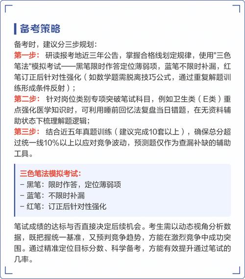
事业单位考试只考50分,这一结果对于许多备考者而言无疑是一次沉重的打击,从另一个角度看,50分也并非毫无价值,它更像是一面镜子,映照出备考过程中的不足与可提升的空间,要正确看待这一分数,首先需要明确事业单位考试的评分标准与竞争现状,事业单位考试分为公共科目(如《公共基础知识》或《职业能力测验》)和专业科目,总成绩通常为百分制,50分意味着考生在知识掌握、答题技巧或应试心态上存在明显短板,但同时也说明距离合格线(多数地区设定为50-60分)仅一步之遥,甚至可能通过补考或调剂机会实现逆袭。

50分背后的原因分析
导致50分的原因可能涉及多个维度,以下从知识基础、应试策略、心态管理三个层面展开:
知识储备不足
事业单位考试涵盖政治、法律、经济、管理、科技、人文等广泛领域,若考生对核心考点缺乏系统梳理,容易出现“知识点盲区”。《公共基础知识》中的法律部分,若对宪法、行政法等重点法规理解不透彻,选择题失分率会显著上升;写作题若缺乏对社会热点问题的积累,文章可能流于表面,难以获得高分。
答题技巧欠缺
即便知识点掌握扎实,答题方法不当也会影响得分。
- 时间分配失衡:部分考生在客观题上耗时过多,导致写作题仓促完成,内容空洞。
- 审题偏差:如申论要求“归纳问题”,却误写成“提出对策”,导致答案方向错误。
- 标准化答题意识不足:客观题涂卡不规范、主观题缺乏逻辑分层,都可能造成非知识性失分。
心态与状态问题
考试焦虑、过度紧张会导致大脑“空白”,影响发挥,部分考生存在“侥幸心理”,认为“裸考也能过”,缺乏备考的紧迫感,最终导致分数偏低。

50分后的改进方向
50分的结果虽不理想,但通过针对性调整,仍可实现显著提升,以下为具体建议:
精准复盘,定位薄弱环节
建议考生对照真题答案,逐题分析失分原因,并制作“失分分类表”:
| 失分类型 | 具体表现 | 改进措施 |
|---|---|---|
| 知识盲区 | 法律、经济模块正确率<50% | 重新梳理教材,建立思维导图 |
| 审题失误 | 申论要求“对策”答成“意义” | 练习审题关键词标注 |
| 时间管理不当 | 写作题仅用20分钟 | 模拟考试训练时间分配 |
| 心态波动 | 选择题连续错题后慌乱 | 进行冥想训练,提升抗压能力 |
制定科学备考计划
- 基础阶段(1-2个月):系统学习教材,重点攻克高频考点(如时政、法律),配合章节练习题巩固。
- 强化阶段(1个月):以真题为主,进行限时训练,总结答题模板(如申论“概括题=总括句+分点阐述”)。
- 冲刺阶段(2周):模拟考试环境,调整作息,重点记忆时政热点、公文写作规范等临提分内容。
优化应试策略
- 客观题:采用“排除法”提高准确率,对不确定的题目标记后最后检查。
- 主观题:遵循“观点明确+论据充分+逻辑清晰”原则,多用“其次、等连接词增强条理性。
- 写作题:积累“金句模板”(如“民生无小事,枝叶总关情”),结合案例提升说服力。
50分的潜在价值与长远规划
50分并非终点,而是重新审视自身与考试目标的契机,对于部分岗位,若竞争比不高,50分可能进入面试环节(需结合笔试排名);若未进面,可将其视为“免费模考”,明确下次备考重点,考生可关注“基层服务项目”(如三支一扶)等降低竞争的途径,或通过提升学历、增加专业证书(如法律职业资格、会计职称)增强竞争力。
相关问答FAQs
Q1:事业单位考试50分是否还有机会进入面试?
A:是否进入面试取决于岗位招录比例和笔试排名,若岗位竞争比为1:3,且你排名前3,即使50分也可能进面;若竞争激烈(如1:10),则需关注是否达到最低合格线(部分地区为50分),建议及时查询当地人事考试网公告,或联系招考单位确认具体规则。

Q2:如何在3个月内将成绩从50分提升至70分以上?
A:需采取“高强度+精准化”备考:①每日学习6小时以上,重点突破法律、时政、公文写作三大模块;②每周完成2套真题,严格计时并复盘;③加入备考小组,互相监督并分享答题技巧;④考前1个月聚焦押题卷和热点预测,确保知识点无遗漏,关键在于坚持“错题归因—专项突破—模拟巩固”的闭环训练。
