2025年海淀区教师招聘是当年北京市教育系统备受瞩目的人才引进项目,吸引了全国众多优秀毕业生和在职教师参与,海淀区作为教育强区,对教师队伍的专业素养、综合能力要求极高,其招聘流程严谨、标准严格,体现了区域优质教育资源的选拔导向。

招聘背景与意义
海淀区拥有北京市乃至全国最密集的优质教育资源,包括多所知名中小学、高校附属学校及国际化学校,为持续提升教育质量,满足区域人口增长带来的教育需求,2025年海淀区教师招聘计划覆盖了小学、初中、高中及职业院校多个学段,涉及语文、数学、英语、物理、化学、生物、历史、地理、政治、体育、艺术、信息技术等多个学科,招聘对象以应届毕业生和在职教师为主,其中应届毕业生要求本科及以上学历,且需具备相应学位;在职教师则要求具有3年以上教学经验,且获得区级及以上教学成果奖励,此次招聘不仅是补充教师队伍的重要途径,更是海淀区优化师资结构、引入新鲜血液的关键举措,对推动区域教育均衡发展、深化课程改革具有重要意义。
招聘流程与时间节点
2025年海淀区教师招聘流程分为发布公告、网上报名、资格初审、笔试、资格复审、面试、体检、考察、公示与聘用等环节,各环节紧密衔接,确保选拔过程的公平公正。
- 发布公告:2025年3月,海淀区教委通过官方渠道发布招聘公告,明确招聘岗位、人数、条件及报名方式,公告详细列举了各学科的具体要求,如语文教师需具备普通话二级甲等以上证书,英语教师需专业八级水平,体育教师需具备国家二级运动员以上资质等。
- 网上报名:报名时间为2025年3月中旬至4月初,考生需登录海淀区教育人才网注册账号,填写个人信息并选择岗位,系统对学历、专业、教师资格证等条件进行初步审核,据统计,此次招聘报名人数突破1万人,平均竞争比例达到10:1,部分热门岗位如小学数学、高中英语等竞争比例甚至高达20:1。
- 资格初审:报名结束后,招聘单位对考生提交的材料进行线上审核,重点核查学历学位证书、教师资格证、获奖证书等原件扫描件,审核通过者方可进入笔试环节。
- 笔试:2025年4月底,笔试在海淀区多个考点同步进行,笔试内容分为公共科目和专业科目两部分,公共科目主要考察教育法律法规、教育学、心理学等基础知识;专业科目则侧重学科专业知识及教学设计能力,例如语文科目包含现代文阅读、文言文翻译及教案写作,数学科目涉及高等数学、解题思路与教学案例分析,笔试成绩按40%计入总成绩。
- 资格复审:笔试结束后,进入资格复审环节,考生需携带报名材料原件到指定地点现场确认,复审通过者方可参加面试。
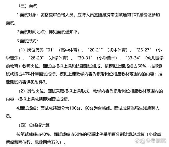
- 面试:2025年5月中旬至6月初,面试采用说课、试讲、结构化问答等多种形式,说课环节要求考生在10分钟内阐述教学设计思路;试讲环节需模拟真实课堂,展示教学组织能力;结构化问答则聚焦教育热点问题,如“如何处理学生课堂违纪行为”“如何开展差异化教学”等,面试成绩按60%计入总成绩,最终根据总成绩排名确定拟聘人员。
- 后续环节:拟聘人员需通过体检(参照公务员录用标准)和考察(包括思想政治表现、师德师风、教学实绩等),考察合格后在海淀区教委官网进行公示,公示期7天,无异议后办理聘用手续,纳入事业单位编制管理。
招聘条件与岗位要求
2025年海淀区教师招聘对考生的综合素质提出了全方位要求,具体可分为基本条件、岗位条件和优先条件三类:
- 基本条件:考生需具有中华人民共和国国籍,遵守宪法和法律,热爱教育事业,具有良好的职业道德,身体条件和心理素质适应岗位要求,应届毕业生需为2025年毕业的全日制本科生、研究生,且在校期间无违纪记录;在职教师需年龄不超过35周岁(具有高级职称者可放宽至40周岁)。
- 岗位条件:不同学科和学段对专业背景有明确要求,例如小学教师需具备师范类专业背景,高中教师要求本科与专业一致或相近;所有岗位均要求考生持有相应学段的教师资格证,且教师资格证任教学科与招聘岗位一致;信息技术教师需掌握编程、多媒体课件制作等技能,艺术教师需具备专业级演奏、绘画水平。
- 优先条件:在同等条件下,具有以下条件者优先录用:① 师范大学优秀毕业生;② 获得校级及以上奖学金或荣誉称号者;③ 有支教经历或乡村学校任教经验者;④ 具备双语教学能力或国际课程教学经验者;⑤ 在市级及以上教学竞赛中获奖者。
以下为部分学科招聘条件示例表:
| 学科 | 学段 | 专业要求 | 资格证书 | 其他要求 |
|---|---|---|---|---|
| 语文 | 小学 | 汉语言文学、小学教育 | 小学及以上语文教师资格证,普通话二级甲等 | 有儿童文学创作经验者优先 |
| 数学 | 高中 | 数学与应用数学、基础数学 | 高中及以上数学教师资格证 | 熟悉数学竞赛辅导者优先 |
| 英语 | 初中 | 英语、英语语言文学 | 初中及以上英语教师资格证,专业八级 | 有海外留学经历者优先 |
| 物理 | 高中 | 物理学、应用物理学 | 高中及以上物理教师资格证 | 具备实验设计能力者优先 |
招聘特点与趋势
2025年海淀区教师招聘呈现出以下特点:一是注重学科交叉能力,例如要求科学教师具备物理、化学、生物跨学科知识,适应STEAM教育趋势;二是强化教学实践能力,面试环节增加“无生授课”和“课堂突发情况处理”等实战测试;三是关注教师专业发展潜力,对参与过课题研究、发表过教学论文的考生给予倾斜;四是推进教师队伍多元化,招聘了一定比例的特殊教育教师、心理健康教育教师及职业教育教师,以满足学生全面发展的需求,这些特点反映了海淀区从“应试教育”向“素质教育”转型的战略方向,也为教师职业发展提出了更高要求。
相关问答FAQs
问题1:2025年海淀区教师招聘对非师范类应届毕业生是否有限制?
解答:非师范类应届毕业生可以报考,但需满足以下条件:① 具有全日制本科及以上学历,且所学专业与招聘岗位学科一致或相近;② 必须在入职前取得相应学段的教师资格证;③ 部分热门岗位(如小学语文、英语)优先录取师范类专业毕业生,非师范类考生需在笔试和面试中表现突出方可被录用,非师范类考生需在教育实习或教学实践中积累一定经验,以证明自身教学能力。
问题2:在职教师报考海淀区教师招聘,教学经验年限是否可以累计计算?
解答:在职教师的教学经验年限可以累计计算,但需提供原单位出具的工作证明及社保缴纳记录,某考生在A校工作2年,B校工作1年,合计3年教学经验,符合“具有3年以上教学经验”的报考条件,教学经验需为全职教学经历,兼职代课、实习经历不计入年限,对于具有区级及以上教学成果奖励(如优质课评比一等奖、教学能手等)的考生,可适当放宽年龄限制,但需在资格复审时提交相关获奖证书原件及复印件。
