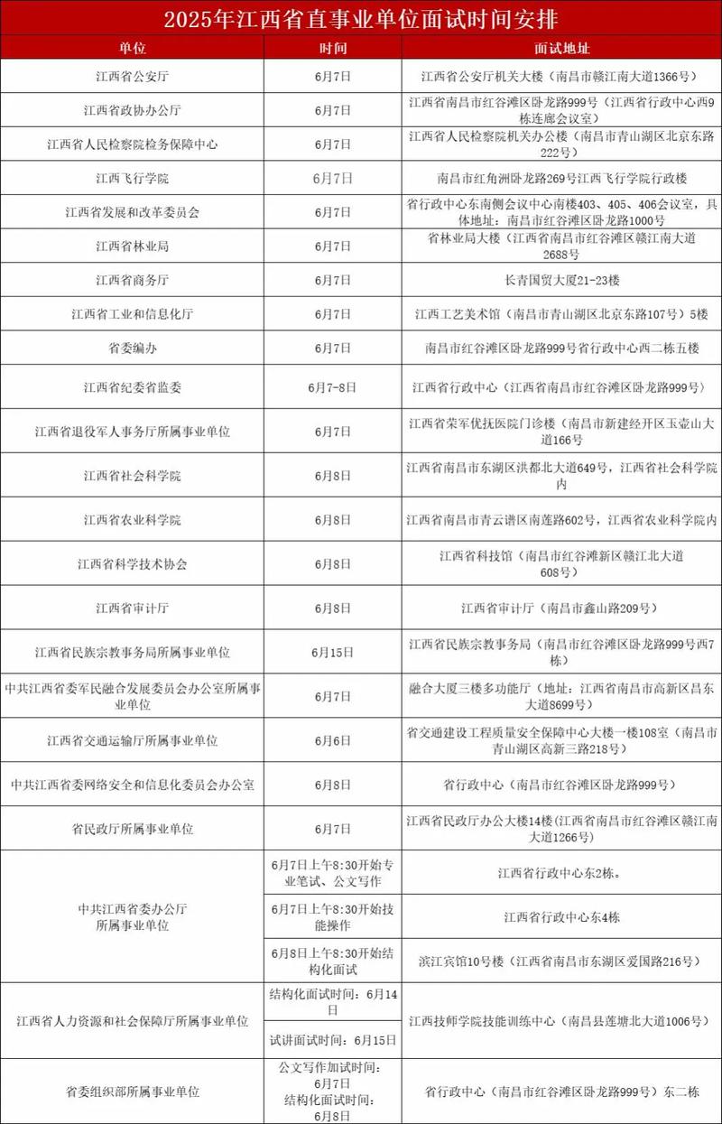
江西省直事业单位面试名单的公布是招聘工作的重要环节,标志着经过笔试筛选后,进入下一轮考核的考生名单正式确定,这一名单通常由江西省人力资源和社会保障厅或各招聘主管部门统一发布,考生需通过官方渠道及时查询,以确保不错过后续面试安排。

从发布时间来看,江西省直事业单位面试名单一般在笔试成绩公布后1-2周内发布,具体时间会根据招聘工作的整体进度有所调整,若笔试时间集中在某月中旬,面试名单可能于月底或次月初公布,考生需密切关注江西省人力资源和社会保障厅官网、“江西人社”微信公众号或各招聘单位官方网站,这些平台是名单发布的权威渠道,避免因轻信非官方信息导致误解。
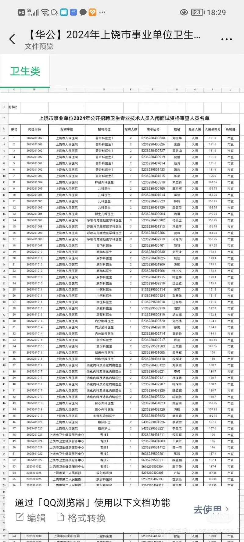
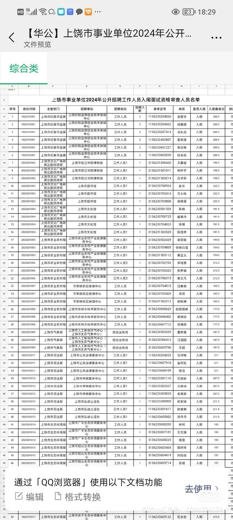
通常包括考生的姓名、准考证号、笔试成绩、排名、报考岗位及资格复审相关信息,资格复审是面试前的关键步骤,考生需按要求携带身份证、准考证、学历学位证书、报名表及相关证明材料(如工作经历、资格证书等)到指定地点进行现场审核,部分岗位可能还需要提供单位同意报考证明或无犯罪记录证明,具体材料要求以招聘公告或资格复审通知为准,未在规定时间内参加资格复审或材料不合格的考生,将取消面试资格,由此出现的空缺名额会按笔试成绩排名依次递补。
面试形式方面,江西省直事业单位面试以结构化面试为主,部分专业技术岗位可能结合实操测试或半结构化面试,结构化面试侧重考察考生的综合分析能力、计划组织协调能力、应变能力、人际交往意识与技巧、语言表达能力及求职动机等,题目通常围绕社会热点、岗位匹配度及工作场景设置进行,面试总分为100分,合格线一般为70分,低于合格线的考生不予录用,面试结束后,按笔试成绩占50%、面试成绩占50%的比例计算总成绩,根据总成绩排名确定体检和考察对象。
为帮助考生更好地理解面试名单及相关流程,以下通过表格梳理关键信息:
| 项目 | 内容说明 |
|---|---|
| 发布渠道 | 江西省人力资源和社会保障厅官网、“江西人社”微信公众号、招聘单位官方网站 |
| 查询信息 | 考生姓名、准考证号、笔试成绩、岗位排名、资格复审时间及地点 |
| 资格复审材料 | 身份证、准考证、报名表、学历学位证书、相关证明(工作经历、资格证等) |
| 面试形式 | 结构化面试为主,部分岗位含实操测试 |
| 成绩计算 | 总成绩=笔试成绩×50%+面试成绩×50%,面试合格线70分 |
针对考生常见疑问,以下提供两个相关问题的解答:

FAQ1:资格复审时发现材料不齐怎么办?
若资格复审时材料不齐,考生应第一时间联系招聘单位说明情况,确认是否可以补充提交,对于可当场补正的材料(如学历证书电子备案表、无犯罪记录证明等),招聘单位会给予一定期限;对于无法补正或不符合岗位要求的材料(如专业不符、工作经历造假等),将直接取消资格,建议考生提前对照招聘公告要求自查材料,确保证件真实、有效,避免因细节问题错失机会。
FAQ2:面试名单公布后,排名靠后的考生是否有递补机会?
递补机会存在于两个阶段:一是资格复审阶段,若考生放弃资格或审核不通过,招聘单位会按笔试成绩依次递补,递补名单通常会在资格复审结束后通过官方渠道公布;二是面试环节,若考生因个人原因放弃面试,同样会按笔试成绩递补,但需注意,递补并非必然,若后续无考生符合条件或递补后仍不足面试比例,招聘单位可能核减该岗位招聘计划,即使排名靠后,考生也需保持通讯畅通,及时关注递补通知。
江西省直事业单位面试名单的公布是考生迈向入职的重要一步,建议考生认真对待资格复审和面试准备,同时密切关注官方动态,确保招聘流程顺利进行,通过充分了解规则、提前规划准备,考生才能在竞争中脱颖而出,顺利实现职业目标。

