永年教师招聘2025成绩是当年邯郸市永年区教育系统公开招聘教师工作的重要环节,关系到众多考生的职业发展和教育系统的人才补充,本次招聘工作严格按照公开、公平、公正的原则组织实施,经过笔试、资格复审、面试等环节,最终确定了拟聘用人员名单,以下从成绩发布流程、查询方式、分数线划定、后续安排及注意事项等方面进行详细说明。

成绩发布流程与查询方式
永年教师招聘2025成绩的发布遵循规范的流程,确保信息传递的准确性和及时性,笔试结束后,由永年区人力资源和社会保障局、永年区教育局联合组织阅卷工作,采用机器阅卷与人工复核相结合的方式,确保成绩统计无误,阅卷结束后,通常在笔试结束后15-20个工作日内,通过永年区政府官网、永年区教育局官方微信公众号等渠道公布笔试成绩及资格复审名单。
考生查询成绩时,需登录指定官方网站,在“通知公告”栏或“教师招聘”专题页面找到《永年区2025年公开招聘教师笔试成绩查询入口》,凭本人身份证号、准考证号等信息登录系统,成绩查询页面会显示考生的笔试成绩、岗位排名、是否进入资格复审环节等关键信息,若对成绩有异议,考生可在成绩公布后3个工作日内,携带本人身份证、准考证到永年区教育局人事科提交书面查分申请,由招聘办组织专人复核,复核结果将在5个工作日内反馈考生。
资格复审与面试成绩计算
笔试成绩公布后,根据各岗位招聘人数与进入资格复审人数1:2的比例,按笔试成绩从高分到低分的顺序确定资格复审人员,末位成绩并列者一并进入复审,资格复审需提交的材料包括:身份证、毕业证、学位证、教师资格证、就业报到证(应届毕业生提供)、笔试准考证等原件及复印件,以及《永年区2025年公开招聘教师报名表》、《诚信承诺书》等,材料齐全且符合岗位要求的考生,方可进入面试环节。
面试形式为试讲和结构化面试,满分100分,其中试讲占70%,结构化面试占30%,试讲内容为报考岗位相应学科教材片段,备课时间30分钟,试讲时间10分钟;结构化面试主要考察考生的职业认知、心理素质、语言表达、沟通能力等,面试结束后,按笔试成绩占40%、面试成绩占60%的比例计算总成绩,总成绩保留两位小数,若总成绩相同,按面试成绩高低排序确定名次;若面试成绩仍相同,按学历层次、教师资格证级别等优先条件排序。

分数线划定与拟聘用公示
永年教师招聘2025的分数线分为笔试最低控制分数线和考试总成绩最低合格线,笔试最低控制分数线由招聘办根据岗位招聘人数、笔试整体成绩等情况综合划定,原则上不低于参加笔试考生平均分的60%,进入资格复审的考生,笔试成绩需达到该分数线,方可参加面试,面试结束后,总成绩最低合格线为60分,考生总成绩未达到合格线的,不予聘用。
拟聘用人员名单根据总成绩排名,按岗位招聘人数1:1的比例确定,在永年区政府官网进行公示,公示期为7个工作日,公示内容包括考生姓名、性别、准考证号、毕业院校、所学专业、总成绩、岗位排名等,公示期间,对考生有异议的,可向永年区招聘办实名举报,并提供必要的证据材料,经查证属实的,取消其拟聘用资格,并按总成绩排名依次递补。
后续聘用安排与注意事项
公示无异议的考生,由永年区人力资源和社会保障局办理聘用手续,签订《河北省事业单位聘用合同》,明确服务期限(一般为5年),聘用人员实行试用期制度,试用期为1年,试用期满考核合格的,予以正式任职;不合格的,取消聘用资格,聘用后,考生需在规定时间内到用人单位报到,逾期未报到的,视为自动放弃聘用资格。
考生在关注成绩的同时,需注意以下事项:一是及时保存成绩查询截图,以备后续环节使用;二是保持通讯畅通,密切关注资格复审、面试等环节的时间、地点及要求,避免错过重要信息;三是严格遵守招聘纪律,严禁弄虚作假、作弊等行为,一经查实,取消考试资格并追究责任;四是聘用后需服从岗位分配,在规定服务期内不得调动或辞职。

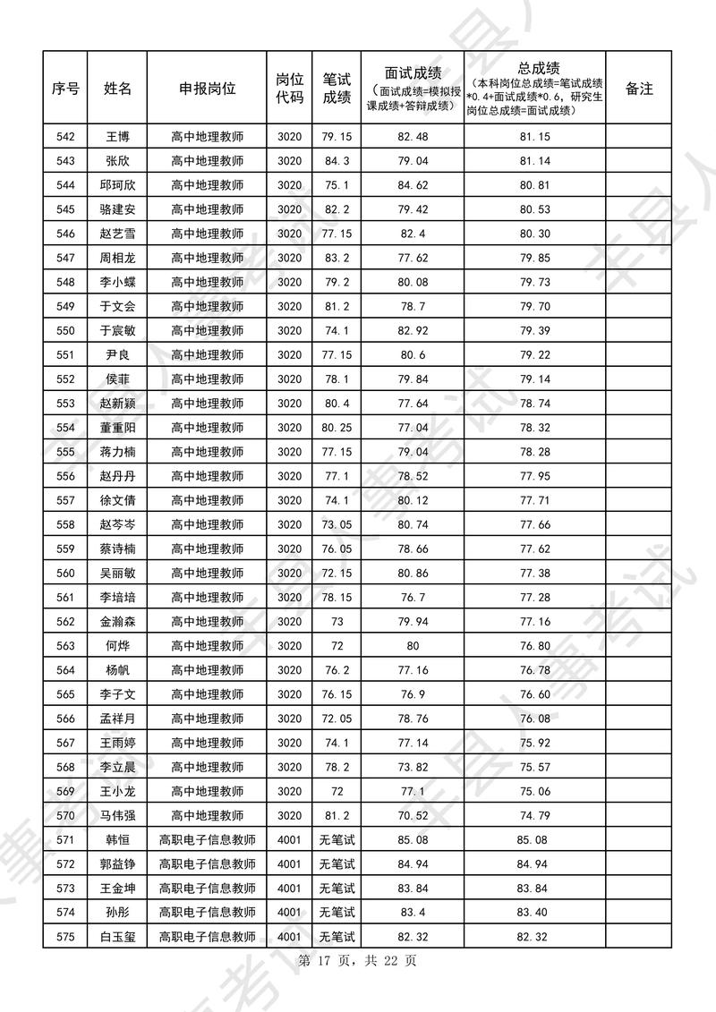
成绩相关数据参考(示例)
以下为永年教师招聘2025部分岗位笔试成绩及总成绩的参考数据(具体以官方公布为准):
| 岗位代码 | 岗位名称 | 笔试最高分 | 笔试最低分(进面) | 面试最高分 | 面试最低分 | 总成绩最高分 | 总成绩最低分(拟聘用) |
|---|---|---|---|---|---|---|---|
| 202501 | 小学语文 | 5 | 0 | 3 | 5 | 2 | 6 |
| 202502 | 初中数学 | 0 | 5 | 0 | 0 | 8 | 1 |
| 202503 | 高中英语 | 5 | 0 | 5 | 0 | 7 | 3 |
相关问答FAQs
问题1:笔试成绩公布后,发现个人信息有误怎么办?
解答:若考生在查询成绩时发现个人信息(如姓名、身份证号、岗位等)有误,需在成绩公布后3个工作日内,携带本人身份证、准考证原件及复印件到永年区教育局人事科提交书面更正申请,经审核无误后由招聘办统一修改,逾期未申请的,由此产生的影响由考生自行承担。
问题2:总成绩公示后,对拟聘用人员名单有异议如何举报?
解答:对拟聘用人员名单有异议的,需在公示期内(7个工作日)向永年区招聘办(联系电话:0310-xxxxxxx,邮箱:ynzp2025@xxx.com)实名举报,并提供详细的事实依据和证明材料,招聘办将对举报材料进行核查,并在15个工作日内将处理结果反馈举报人,匿名举报或无实质证据的举报,不予受理。
