事业单位考试体检和考察是招聘过程中的关键环节,旨在全面评估应聘者的身体状况、政治素质、道德品质、能力素质以及是否符合岗位要求,确保招聘人员的综合素质达标,以下从体检和考察两个方面进行详细说明。

事业单位考试体检
体检是事业单位招聘的“健康门槛”,主要目的是判断应聘者是否存在影响正常履职的疾病或生理缺陷,确保其能够适应岗位工作需求。
体检标准与依据
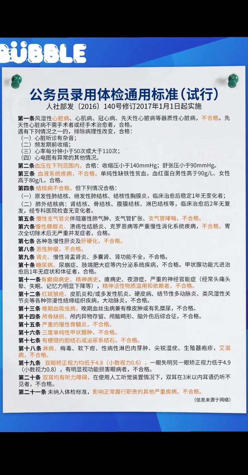
体检标准一般参照《公务员录用体检通用标准(试行)》及特殊岗位补充标准执行,部分行业或岗位还会根据工作性质制定专项要求(如教师岗位需检查传染病、公安岗位需检查视力等),患有传染性疾病、严重心脏病、高血压、精神类疾病等可能影响履职的情况,通常会被认定为体检不合格。
体检流程
(1)通知与准备:招聘单位通过电话或书面形式通知入围人员体检,明确时间、地点、注意事项(如空腹、停药、携带证件等)。
(2)现场体检:应聘者需在规定时间内到指定医院(通常是三甲医院或指定体检机构),完成身高、体重、血压、视力、听力、心电图、血常规、尿常规、肝功能、胸片等基础项目检查,部分岗位增加心理测评、职业能力测试等。
(3)复检与结论:对初次体检结果有疑问的,可申请复检(一般由招聘单位组织,在另一家医院进行),复检结果为最终结论,体检合格者进入考察环节,不合格者取消录用资格。
注意事项
- 体检前避免熬夜、饮酒、剧烈运动,保持清淡饮食,空腹进行抽血和腹部B超检查。
- 携带身份证、准考证、体检表(需贴照片)等必备材料,按要求填写个人信息并如实告知既往病史。
- 严禁弄虚作假,如替检、隐瞒病情,一经发现将取消录用资格并记入诚信档案。
事业单位考试考察
考察是对应聘者政治思想、道德品质、能力素质、遵纪守法、廉洁自律、学习和工作表现以及是否需要回避等情况的综合审查,是确保招聘人员“政治过硬、品德合格”的重要环节。

(1)政治思想:重点考察应聘者政治立场、政治态度,是否拥护党的领导,遵守国家法律法规,践行社会主义核心价值观。
(2)道德品质:通过社会关系、邻里评价等,了解其社会公德、职业道德、家庭美德,是否存在违法违纪行为(如赌博、酗酒、失信等)。
(3)能力素质:核查学历学位、工作经历、专业资格等是否真实,评估其学习能力、沟通能力、团队协作能力等是否符合岗位需求。
(4)遵纪守法与廉洁自律:审查是否受过刑事处罚、行政处分,是否被列为失信被执行人,是否存在违反廉洁自律规定的行为(如收受礼金、违规经商等)。
(5)回避情形:考察应聘者是否存在《事业单位人事管理回避规定》中的回避情形(如与岗位相关人员存在夫妻、直系血亲关系等)。
考察方式
(1)查阅档案:调取应聘者人事档案,核实出生年月、学历学位、工作经历、奖惩情况等信息,确保材料真实。
(2)实地走访:到应聘者原工作单位(或学校)、居住社区进行走访,通过领导、同事、邻居等了解其表现。
(3)面谈:与应聘者进行面对面交流,深入了解其思想动态、求职动机、职业规划等。
(4)背景调查:通过公安机关、市场监管等部门核查无犯罪记录、失信记录等信息,部分岗位进行政审(如涉密岗位)。
考察结果
考察分为合格与不合格,若发现应聘者提供虚假材料、档案信息存疑、存在违法违纪行为或不符合岗位其他要求,则认定为不合格,取消录用资格,合格者进入公示环节,公示无异议后办理入职手续。
常见问题与应对建议
-
体检项目不合格怎么办?
若体检结果为不合格,首先确认是否属于可矫正或暂时性问题(如轻度近视、短期血压异常),可通过调整状态后申请复检,若为不可逆的疾病(如严重心脏病、传染病),需理性看待,可关注其他招聘机会或调理身体后重新报考。
(图片来源网络,侵删) -
考察中发现档案材料有问题如何处理?
若档案材料存在涂改、信息不一致或重要材料缺失(如学历认证报告),应及时联系原单位或学校核实、补充,并说明情况,若涉及造假(如伪造学历、工作经历),将直接取消录用资格,且可能影响未来报考其他事业单位。
相关问答FAQs
Q1:事业单位体检对矫正视力有要求吗?
A1:部分岗位对矫正视力有明确要求,如公安、消防、飞行员等岗位,需裸眼视力达标或矫正视力达到一定标准(如4.8以上),具体以岗位表中的“备注”或“体检标准”为准,建议报考前仔细阅读招聘公告,必要时咨询招聘单位。
Q2:考察阶段需要提供哪些证明材料?
A2:通常需提供以下材料:身份证、学历学位证书原件及复印件、学信网学历认证报告、工作经历证明(劳动合同或社保缴纳证明)、无犯罪记录证明、个人现实表现材料(由原单位或社区出具)、诚信承诺书等,具体材料以招聘单位通知为准,建议提前准备,确保真实有效。
