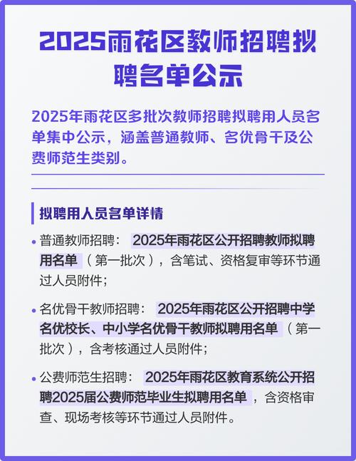
2025年教师招聘公示是教育系统规范招聘流程、确保公平公正的重要环节,旨在向社会公开拟聘用人员信息,接受公众监督,保障招聘工作的透明度和公信力,根据国家及地方教育行政部门关于教师招聘的相关政策要求,2025年教师招聘公示通常包含招聘背景、拟聘用人员基本情况、公示期限及监督方式等内容,具体细节可能因地区、学段(如幼儿园、小学、中学、职业院校等)和学科(如语文、数学、英语、音体美等)的不同而有所差异。

招聘工作背景与依据
2025年全国教师招聘工作严格遵循《中华人民共和国教师法》《事业单位人事管理条例》《关于进一步完善中小学公开招聘制度的指导意见》等法律法规和政策文件,坚持“公开、平等、竞争、择优”原则,旨在吸纳优秀人才加入教师队伍,优化教师队伍结构,提升基础教育质量,各地教育部门根据学校编制空缺、学科需求及教师队伍建设规划,制定招聘计划,明确招聘条件(如学历学位、专业背景、教师资格、年龄限制等),并通过政府官网、教育部门网站、人事考试网等渠道发布招聘公告,组织报名、笔试、面试、体检、考察等环节,确保招聘过程的规范性和科学性。
拟聘用人员公示内容
公示是教师招聘的最后一道关键程序,主要目的是核实拟聘用人员的资格条件,确保其符合招聘要求,2025年教师招聘公示通常包含以下核心信息:
(一)拟聘用人员名单及基本信息
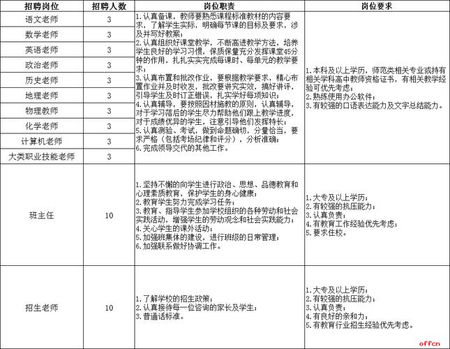
以表格形式列出拟聘用人员的序号、姓名、性别、出生年月、学历学位、毕业院校及专业、报考岗位(学段及学科)、笔试成绩、面试成绩、总成绩、教师资格证编号、证书种类(如幼儿园、小学、初中、高中等)等信息。
| 序号 | 姓名 | 性别 | 出生年月 | 学历学位 | 毕业院校及专业 | 报考岗位 | 笔试成绩 | 面试成绩 | 总成绩 | 教师资格证编号 | 证书种类 |
|---|---|---|---|---|---|---|---|---|---|---|---|
| 1 | 张三 | 男 | 05 | 本科学士 | XX师范大学汉语言文学 | 初中语文 | 6 | 3 | 95 | XXXXXXXXXXXX | 初中语文 |
| 2 | 李四 | 女 | 11 | 硕士研究生 | XX大学数学与应用数学 | 高中数学 | 2 | 1 | 65 | XXXXXXXXXXXX | 高中数学 |
| 3 | 王五 | 男 | 03 | 本科学士 | XX师范学院英语 | 小学英语 | 8 | 6 | 20 | XXXXXXXXXXXX | 小学英语 |
(二)资格条件复核情况
公示中需明确说明拟聘用人员已通过招聘各环节的资格审核,包括学历学位认证(通过学信网核验)、教师资格证有效性(在有效期内且任教学科与报考岗位一致)、体检结果(符合《教师资格认定体检标准》)、考察结论(无违法违纪记录,思想品德良好等),部分地区还会注明“非在职人员”或“在职人员已办理离职手续”等情况,确保拟聘用人员身份合法。

(三)公示期限及异议受理方式
公示期限一般为7个工作日(具体天数以当地公告为准),例如2025年X月X日至X月X日,公示期间,接受社会各界监督,如有异议需以书面形式向招聘主管部门(如教育局、人社局)实名反映,并提供必要的证明材料,异议受理部门需在公示期内对反映问题进行调查核实,并依据调查结果作出是否聘用的决定。
公示后的工作流程
公示期满无异议或异议不成立的,拟聘用人员由招聘主管部门办理聘用手续,签订聘用合同,纳入事业单位编制管理,并按规定办理入职、工资核定、档案转移等手续,对公示期间被查实不符合招聘条件的,取消其聘用资格,并按照总成绩从高到低依次递补(如有递补名额),部分地区还会组织岗前培训,帮助新教师熟悉教育教学规范和学校管理制度。
相关问答FAQs
问题1:2025年教师招聘公示期间,如果对拟聘用人员有异议,应该如何反映?需要提供哪些材料?
解答:在公示期内,可通过书面形式向招聘主管部门(如教育局人事科或人社局事业单位人事管理科)提交异议材料,需注明异议人姓名、联系方式、身份证号(单位异议需加盖公章),并详细说明异议事实及依据,材料应包括:① 异议申请书;② 相关证明材料复印件(如学历造假需提供毕业证书核验报告、违纪违法记录需提供公安机关证明等);③ 异议人身份证明(个人异议提供身份证复印件,单位异议提供单位法人证书复印件及授权委托书),招聘主管部门将对异议材料进行审核,并在15个工作日内调查处理,反馈结果,匿名异议或逾期反映的,原则上不予受理。
问题2:2025年教师招聘公示后,如果发现拟聘用人员存在资格不符问题,是否可以申请递补?递补流程是怎样的?
解答:可以,公示期间或公示期满后,若发现拟聘用人员存在不符合招聘条件的情形(如学历造假、教师资格证无效、体检不合格等),招聘主管部门将取消其聘用资格,并按照该岗位总成绩从高到低依次递补(仅限参加面试且资格复审合格人员),递补需经过相同公示程序,即重新发布拟递补人员名单,公示7个工作日,若递补人员仍不符合条件或无合适递补人选,该岗位招聘名额可取消或调整,递补结果将通过原公示渠道发布,不再另行通知,需要注意的是,递补工作需在本次招聘工作周期内完成(通常为自招聘公告发布之日起6个月内),逾期不再受理递补申请。

